欢迎访问湖北成教网 !主要为湖北成人高考考生提供报考政策解读及报名指导服务,网站信息仅供学习交流使用,官方信息以湖北省教育考试院www.hbea.edu.cn为准。

湖北成教网logo

网站首页 成教政策 成教简章 成教院校 成教专业 录取分数线 成绩查询 成考视频 成教问答 网上报名
湖北成人高考报名流程
报名时间 考试时间 报名条件 报考费用 考试科目 加分政策 准考证打印 现场确认 录取查询 成教分数线 成绩查询 历年真题
快速导航关闭
招生院校
招生专业
报考指南
各地区成人高考信息汇总
真题辅导
专题
湖北成教网 > 湖北成考真题 > 高起点 > 理化 > 2019年湖北成人高考高起点物理化学试题及答案(3)

2019年湖北成人高考高起点物理化学试题及答案(3)

整编:湖北成教网 日期:2019-10-15 06:38:14 阅读: 交流群+
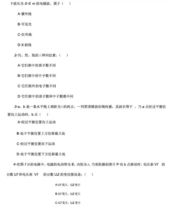
2019年湖北成人高考高起点物理化学试题及答案(3)
 
湖北成人高考
湖北成人高考
湖北成人高考
湖北成人高考
转载请注明:文章转载自   湖北成教网 www.hbcjw.com
本文地址:https://www.hbcjw.com/lhgzt/10262.html

湖北成人高考提升便捷服务

湖北成教网考生微信公众号

关于我们 网站地图 网站首页

版权所有,本网站内容禁止转载

本网所提供的信息仅供学习交流使用,官方信息以湖北省教育考试院发布为准

报名地址:湖北省科技创业大厦A座2楼(武汉市武昌区洪山东区34号)

鄂公网安备:42011102001592号   鄂ICP备14009716-5号

考生在线咨询

湖北成教网微信公众号 湖北成教网微信公众号
返回顶部∧

在线咨询

考试科目

招生问答

网上报名

考 生 群

公众号