大家注意啦!2024年
湖北成人高考考试报名须知发布啦!2024年全国成人高校招生统一考试(以下简称成人高考)定于10月19日-20日举行。考生分统考生、免试生两个类型,其中,统考生须参加全国成人高考,免试生无需参加全国成人高考。现将2024年湖北成人高考招生免试及照顾加分录取项目有关事项通告如下,一起来看看吧。
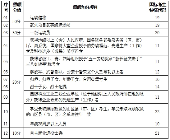
2024年湖北成人高考招生免试及照顾加分录取项目介绍
考生申报免试或照顾加分资格,均应按要求提供相应原始证件及复印件或扫描件(照片)。报名结束后,一律不再受理免试或照顾加分政策的资格申请。可以享受免试或照顾加分政策,但未在报名结束前提交相关证明材料的考生,视为放弃申请免试或照顾加分资格。
湖北成人高校招生免试录取项目
成人高校招收免试生,须由考生本人向招生高校申请并提交证件材料,招生高校负责审核。录取期间,高校将拟录取免试生名单报省级招办录检通过后,办理录取手续。
符合下列条件1、2的考生,具备高中毕业文化程度的,可免试进入成人高校高中起点本、专科层次学习;具备大学专科毕业文化程度的,可免试进入成人高校专科起点本科层次学习:
1.获得“全国劳动模范”“全国先进工作者”称号,“全国‘五一’劳动奖章”获得者。
2.奥运会、世界杯赛和世界锦标赛的奥运会项目前八名获得者、非奥运会项目前六名获得者;亚运会、亚洲杯赛和亚洲锦标赛的奥运会项目前六名获得者、非奥运会项目前三名获得者;全运会、全国锦标赛和全国冠军赛的奥运会项目前三名获得者、非奥运会项目冠军获得者。上述运动员须出具省级体育行政部门审核的《优秀运动员申请免试进入成人高等学校学习推荐表》(国家体育总局监制)。
3.参加“选聘高校毕业生到村任职”“三支一扶”“大学生志愿服务西部计划”“农村义务教育阶段学校教师特设岗位计划”等项目服务期满并考核合格的普通高职(专科)毕业生,凭身份证、普通高职(专科)毕业证及相关项目考核合格证,可申请免试就读成人高校专科起点本科层次专业。
4.退役军人(自主就业退役士兵、自主择业军转干部、复员干部),凭身份证、退役证(义务兵/士官退出现役证、军官转业证书、军官复员证书)及符合相应报考条件的学历证书,可申请免试就读成人高校专科起点本科层次专业。
湖北成人高校招生录取照顾加分项目
符合下列照顾加分项目的考生须在网上申报时交验上传相应原始证明材料的电子照片,其中,运动健将和武术项目武英级运动员称号获得者须经省级体育行政部门审核并出具运动成绩证明。
符合两项及以上照顾加分政策的考生,其加分分值不累计,取最大分值为其照顾分数,是否录取由招生院校决定。

以上就是2024年湖北成人高考招生免试及照顾加分录取项目的全部内容,想要在报考今年下半年成考的同学,抓紧时间报名吧!如果大家还有关于成考政策或报名相关疑问,欢迎来
湖北成教网咨询,我们的客服老师会为大家提供专业解答。