欢迎访问湖北成教网 !主要为湖北成人高考考生提供报考政策解读及报名指导服务,网站信息仅供学习交流使用,官方信息以湖北省教育考试院www.hbea.edu.cn为准。

湖北成教网logo

网站首页 成教政策 成教简章 成教院校 成教专业 录取分数线 成绩查询 成考视频 成教问答 网上报名
湖北成人高考报名流程
报名时间 考试时间 报名条件 报考费用 考试科目 加分政策 准考证打印 资格审核 录取查询 成教分数线 成绩查询 历年真题
快速导航关闭
招生院校
招生专业
报考指南
各地区成人高考信息汇总
真题辅导
专题
湖北成教网 > 湖北成人高考政策指南 > 2024年下半年华中农业大学成考学士学位论文相关工作通知

2024年下半年华中农业大学成考学士学位论文相关工作通知

整编:湖北成教网 日期:2024-09-30 16:06:46 阅读: 交流群+
  2024年下半年华中农业大学成考学士学位论文相关工作通知发布啦,为方便大家更好的毕业,小编为大家整理了学位论文评审流程,相关流程如下,一起来看看吧!
  按照《关于做好本科毕业论文(设计)抽检工作的通知》(国教督办函〔2022〕23号)、《湖北省本科毕业论文(设计)抽检实施细则》(鄂教研〔2022〕1号)文件精神,自2022年起,各高校必须每年度定期向教育部报送所有学士学位论文原文及论文关键信息以供检查,检查结果不合格的,将对相关高校、学院、站点和个人依规予以追责。
 
  为切实落实文件精神,做好华中农业大学成人学士学位论文工作,杜绝抽检结果不合格等情况发生,从2023年下半年起,凡拟申请华中农业大学成人学士学位的学生,其学位论文必须先经华中农业大学评审专家评审通过后,方可参加成人学士学位申请。学位论文评审不通过的,按《华中农业大学授予成人高等教育本科毕业生学士学位实施办法》(校发〔2018〕130号)第七条规定,不能授予学士学位。按照以上原则,根据华中农业大学工作安排,现将2024年下半年成人学士学位论文相关工作安排通知如下:
 
  一、学位论文评审流程
 
  1.评审对象:
 
  符合华中农业大学成人学士学位申请条件的成人高等教育2024年12月本科毕业生、高等教育自学考试2024年6月本科毕业生。(成教生应当在取得毕业证书同期申请学位,毕业后不可再申请学位;自考生申请学位时间不得晚于毕业证书签发时间6个月,超过6个月不可再申请学位。)
 
  2.评审报名:
 
  拟参加2024年下半年学士学位申请的学生应于9月25日前向校外教学点(自考助学单位)报名参加本次学位论文评审,各校外教学点(自考助学单位)应于9月26日前将学生报名信息汇总后填写提交《学位论文评审报名名单》。教育培训学院根据各校外教学点(自考助学单位)提供的报名名单在“成人学士学位论文评审平台(https://thesishzau.hxmooc.com)”上为学生开通论文上传账号,论文评审期间,学生可使用身份证号登录平台开始后续任务(账号及初始密码均为身份证号)。
 
  注意事项:社会自考生须联系华中农业大学教育培训学院自考成教办公室潘老师报名。联系电话:027-87282127。QQ邮箱:1875530160 qq.com。
 
  3.评审方式:在线评审。学校通过“成人学士学位论文评审平台”开展本次在线评审工作。
 
  4.评审过程:已报名参加评审的学生通过平台向学校提交论文,由学校安排相关专业评审教师对论文开展两次评审,学生根据评审教师意见完成初稿及终稿修订后,由评审教师根据论文终稿及论文复制比数据给出评审结果。
 
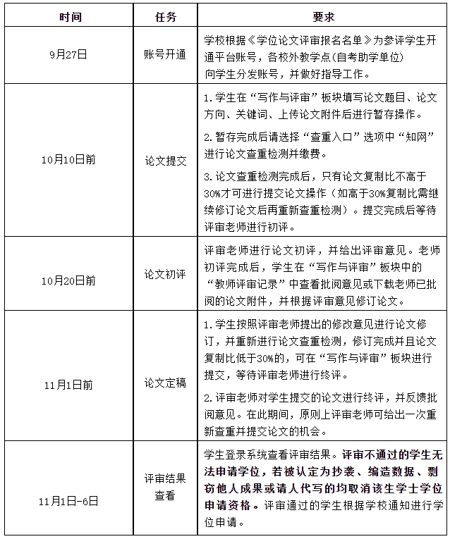
  二、评审步骤及要求
  三、工作要求
 
  1.各学院、办学单位及学生个人应高度重视论文评审工作,积极配合相关要求按时完成。学士学位论文评审实行办学单位负责制,各单位应确保本单位拟申请学位名单中的学生100%按时完成各项任务。论文评审结果是申请学士学位的重要考察指标,未通过审核的不符合学士学位授予标准。学校为申请学士学位论文的学生提供一次参加论文评审的机会(每次论文评审,学生必须完成“初评”及“终评”两个环节),如终审结论为“不通过”的,将不再具备学士学位授予资格。
 
  2.如过程中出现学生错过论文工作时间节点等情况造成学位论文评审不通过的,由办学单位和申请学生承担相应责任。
 
  3.如学位论文经教育部检查不合格的,学校将根据《中华人民共和国学位条例》第十七条撤销已授予的“成人高等教育学士学位”,由此产生的后果由学生本人自负。
 
  附件:1.毕业考核(论文)模板

       2.毕业考核(论文)结构及格式规范标准
 
  3.成人高等教育专业科类及毕业论文最低字数对照表
 
  4.学位论文评审报名名单
转载请注明:文章转载自   湖北成教网 www.hbcjw.com
本文地址:https://www.hbcjw.com/ckzc/22078.html
“2024年下半年华中农业大学成考学士学位论文相关工作通知”相关阅读

湖北成人高考提升便捷服务

湖北成教网考生微信公众号

关于我们 网站地图 网站首页

版权所有,本网站内容禁止转载

本网所提供的信息仅供学习交流使用,官方信息以湖北省教育考试院发布为准

报名地址:湖北省科技创业大厦A座2楼(武汉市武昌区洪山东区34号)

鄂公网安备:42011102001592号   鄂ICP备14009716-5号

考生在线咨询

湖北成教网微信公众号 湖北成教网微信公众号
返回顶部∧

在线咨询

考试科目

招生问答

网上报名

考 生 群

公众号